Lucas Boyadjian

Lucas Boyadjian PORTFOLIO

Développeur Full Stack

Passionné par la création d’expériences numériques innovantes et performantes.

En 2025, j’ai réalisé une formation de « Développeur web et mobile » Titre Professionnel RNCP niveau 5. Actuellement, je recherche un stage et/ou une alternance sur deux ans, ou encore un un poste junior en premier emploi pour mettre en pratique mes connaissances. Parallèlement, je travaille sur divers projets personnels et pour mon entourage afin de continuer à progresser. Mon objectif est de poursuivre mon cursus et d’obtenir le Titre Professionnel RNCP Niveau 6 « Concepteur Développeur d’Applications Full Stack ».

Rigoureux, curieux et motivé, je me réjouis à l’idée d’intégrer une équipe dynamique pour collaborer sur des projets stimulants et porteurs de sens.

Mes Projets

Découvrez mes réalisations et projets de développement

holbertonschool-printf

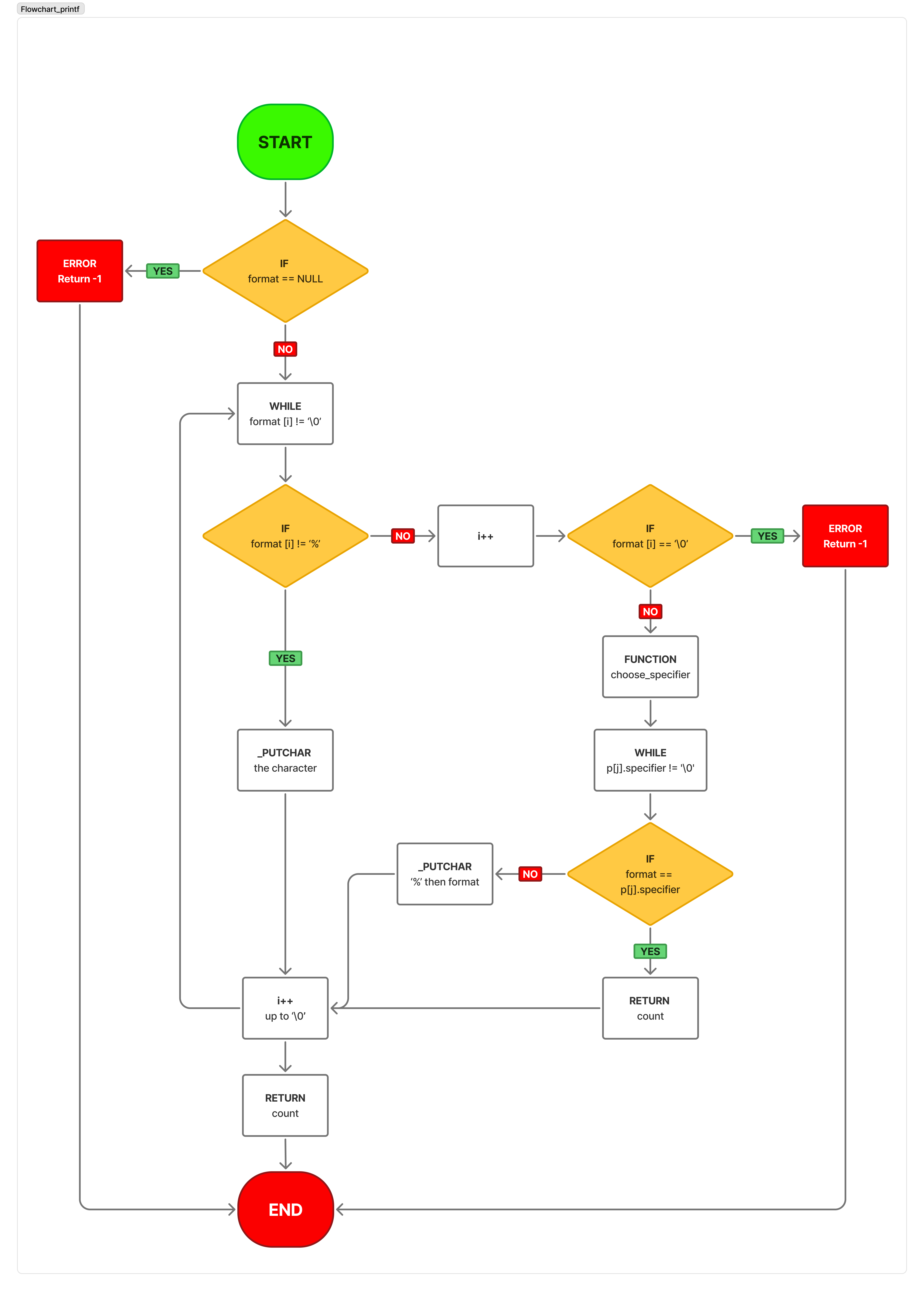
Printf est mon tout premier projet réalisé durant ma formation. Celui-ci a été mené en binôme et consistait à développer une version personnalisée de la fonction printf en C, prenant en charge les principaux spécificateurs de format. Cette expérience m'a permis de découvrir le travail d'équipe sur un projet et la gestion de celui-ci, tout en approfondissant ma compréhension des mécanismes internes de la fonction.

Printf est mon tout premier projet réalisé durant ma formation. Celui-ci a été mené en binôme et consistait à développer une version personnalisée de la fonction printf en C, prenant en charge les principaux spécificateurs de format. Cette expérience m'a permis de découvrir le travail d'équipe sur un projet et la gestion de celui-ci, tout en approfondissant ma compréhension des mécanismes internes de printf. Nous avons également conçu un flowchart détaillé pour illustrer le fonctionnement de la fonction et rédigé une man-page afin de documenter son utilisation.

Technologies

Langage
C
Outils
Makefile GCC Unix Valgrind Git GitHub

Flowchart et Man Page

Flowchart du fonctionnement de printf

Flowchart

Man page de printf

Man page

Cliquez sur les images pour les agrandir

holbertonschool-simple_shell

Simple shell est mon deuxième projet réalisé durant ma formation, clôturant mon premier trimestre sur le langage C. Également réalisé en binôme, il consistait à développer un interpréteur de commandes Unix minimaliste, capable d'exécuter des commandes, de gérer le PATH, de traiter les signaux (Ctrl+C) et d'implémenter des commandes internes comme exit, env ou pid.

Simple shell est mon deuxième projet réalisé durant ma formation et clôturant mon premier trimestre axé sur le langage C. Également réalisé en binôme, le projet consistait à développer un interpréteur de commandes Unix minimaliste en C, capable d'exécuter des commandes, de gérer le PATH, de traiter les signaux (Ctrl+C) et d'implémenter des commandes internes comme exit, env ou pid. Nous avons aussi conçu un flowchart pour représenter la logique du shell et rédigé une man-page pour documenter son utilisation. Ce travail m'a permis d'approfondir la gestion des processus, la manipulation de l'environnement système et la robustesse du code en conditions réelles.

Technologies

Langage
C
Outils
Shell Unix GCC Valgrind Git GitHub

Flowchart et Man Page

Flowchart du fonctionnement du shell

Flowchart

Man page 1 du shell

Man page 1

Man page 2 du shell

Man page 2

Cliquez sur les images pour les agrandir

holbertonschool-hbnb

Le projet HBnB consiste à développer un site web dynamique intégrant Python, SQL et HTML / CSS / JavaScript. Mené en équipe de trois pour les trois premières parties, puis individuellement pour le front-end.

Le projet HBnB (Holberton AirBnB) consiste à développer un site web dynamique intégrant une interface utilisateur et une gestion de données. Il s'agit du troisième projet réalisé durant ma formation, visant à mettre en pratique Python, SQL et HTML / CSS. Le travail s'est déroulé en quatre étapes progressives : les trois premières ont été développées en équipe de trois pour favoriser l'apprentissage du travail collaboratif (branches, merge conflicts, pull requests). La quatrième partie, dédiée au front-end, a été réalisée individuellement en respectant des contraintes esthétiques imposées, d'où un rendu sobre et classique.

  • Partie 1 : Concevoir l'architecture du système à l'aide de diagrammes UML avec Mermaid.js (classes, séquences, ERD), structurer l'organisation en couches et définir les règles métier.
  • Partie 2 : Concevoir une API RESTful avec Flask-RESTx, permettant les opérations CRUD sur les quatre entités principales (User, Place, Amenity, Review), assurer la persistance en mémoire, appliquer une validation métier rigoureuse, générer automatiquement la documentation Swagger et réaliser des tests unitaires complets.
  • Partie 3 : Mettre en place une authentification sécurisée avec JWT, gérer les rôles admin/user, protéger les endpoints sensibles et migrer vers SQLite avec SQLAlchemy ORM pour garantir la persistance des données.
  • Partie 4 : Développer individuellement une interface web moderne et responsive en HTML/CSS (Flexbox) et JavaScript, intégrer l'authentification côté client, et implémenter l'affichage dynamique des propriétés avec filtrage et gestion des avis.

Technologies

Langages
Python JavaScript HTML CSS SQL
Database
SQLite
Framework
Flask
Librairies
Flask-RESTx Flask-JWT-Extended Flask-Bcrypt Flask-SQLAlchemy SQLAlchemy
Outils
UML Mermaid.js Swagger pytest Git GitHub

Diagrammes UML

Diagramme d'architecture

Architecture en couches

Diagramme ERD

Diagramme ERD

Diagramme de séquence - Enregistrement

Diagramme de séquence :
Inscription de l'utilisateur

Diagramme de séquence - Création

Diagramme de séquence :
Création de lieux

Diagramme de séquence - Liste

Diagramme de séquence :
Récupération d'une liste de lieux

Diagramme de séquence - Soumission

Diagramme de séquence :
Soumission d'évaluation

Cliquez sur les images pour les agrandir

Captures d'écran

Page de connexion

Page de connexion

Page principale

Page principale

Page de détails

Page de détails

Cliquez sur les images pour les agrandir

mova-job_platform

Mova est mon projet de fin d'année, réalisé en binôme pour la présentation finale de la formation. Une plateforme de matching d'emplois inspirée des applis de rencontre, avec système de swipe et géolocalisation pour moderniser la mise en relation candidats/recruteurs.

En développement Voir Démo

Mova est mon projet de fin d'année, réalisé pour la présentation finale de la formation. J'ai imaginé une plateforme de matching d'emplois inspirée des applis de rencontre, avec un système de swipe, géolocalisation et notification. L'objectif était de moderniser la recherche d'emploi et de faciliter la mise en relation candidats et recruteurs. Faute de temps (quatre semaines), je me suis associé à un étudiant avec lequel j'avais l'habitude de travailler pour maximiser nos chances de réussite.

Le projet s'est déroulé en cinq étapes : choix de l'idée, rédaction de la charte, documentation technique, développement du MVP et clôture. Pour structurer le travail, nous avons planifié quatre sprints d'une semaine, suivis sur Trello. Les tâches étaient réparties en tickets, estimées, attribuées puis déplacées entre To do et Done selon leur avancement.

Grâce à une méthodologie rigoureuse et une forte cohésion d'équipe, nous avons livré un MVP stable malgré des défis techniques. Nous poursuivons le développement pour renforcer la sécurité, optimiser la plateforme et intégrer de nouvelles fonctionnalités.

Fonctionnalités

  • Authentification et gestion des rôles (candidat, recruteur, admin)
  • Création, modification et gestion de profils utilisateurs (photo, logo, préférences, localisation)
  • Création ou association à une société pour les recruteurs
  • Upload et suppression du CV pour les candidats
  • Gestion des offres d’emploi pour les recruteurs (création, édition et suppression)
  • Découverte géolocalisée de profils recruteurs ou candidats filtrés
  • Système de swipe (like/dislike) pour matcher candidats et recruteurs
  • Possibilité d’annuler le dernier swipe et de modifier son choix
  • Notifications push en temps réel pour les nouveaux matchs et profils à swiper
  • Matching automatique et historique des matchs accessibles (CVs et offres détaillées)
  • Application mobile pour les utilisateurs et panel web d’administration pour la gestion avancée
  • API REST sécurisée
  • Système de queue pour notifications et tâches asynchrones

Technologies

Langages
TypeScript JavaScript SQL
Database
PostgreSQL PostGIS Redis
Environnement d'exécution
Node.js
Frameworks
NestJS Next.js React Native Expo
Librairies
React expo-secure-store expo-notifications expo-device jwt-decode react-navigation @expo/vector-icons react-native-safe-area-context expo-location Prisma ORM Firebase Admin SDK JWT BullMQ bcrypt
APIs externes
Google Places API Google Maps Firebase Cloud Messaging Cloudflare R2
Outils
Ngrok Expo Go Docker Docker Compose Git GitHub Swagger Figma Trello

Maquettes et enchaînements

Maquette 1

Maquette 1

Maquette 2

Maquette 2

Maquette 3

Maquette 3

Maquette 4

Maquette 4

Enchaînement non connecté

Enchaînement :
Utilisateur non authentifié

Enchaînement connecté

Enchaînement :
Utilisateur authentifié

Cliquez sur les images pour les agrandir

Diagrammes UML et Merise

Class Diagram

Diagramme de classes

ER Diagram

Diagramme ER

Sequence Registration

Diagramme de séquence :
Inscription utilisateur

Sequence Discovery

Diagramme de séquence :
Découverte d'une offre

Swipe Match

Diagramme de séquence :
Swipe et match mutuel

Merise CDM

Merise CDM

Merise LDM

Merise LDM

Merise PDM

Merise PDM

Cliquez sur les images pour les agrandir

mbale-association

Projet en phase de consultation avec le client : créer le site d'une association gérant un orphelinat en Ouganda, avec système de paiement en ligne sécurisé pour les donateurs, disponible en français et en anglais, avec espace actualités et comptes utilisateurs.

Nouveau

Il s'agit d'un nouveau projet, actuellement en phase de consultation avec le client pour définir les fonctionnalités et les priorités. L'idée est de créer le site d'une association gérant un orphelinat en Ouganda, avec un système de paiement en ligne sécurisé pour les donateurs. Le site sera disponible en français et en anglais, et proposera un espace pour publier des actualités. Chaque utilisateur pourra créer un compte pour suivre ses dons et accéder à des services.

hypnosis-website

En phase de consultation avec la cliente pour concevoir un site professionnel : présentation des services, témoignages, FAQ, comptes utilisateurs, réservation en ligne (présentiel ou à distance), paiement sécurisé et option visioconférence.

Nouveau

J'échange actuellement avec la cliente pour préciser ses besoins et priorités afin de concevoir un site professionnel présentant son activité d'hypnothérapeute. Le site expliquera les services proposés, présentera des témoignages et une FAQ, et permettra la création et la gestion de comptes utilisateurs (inscription, profil, historique des séances).

La fonctionnalité de planning offrira la consultation des créneaux disponibles et la réservation en ligne, avec la possibilité de choisir un rendez‑vous en présentiel ou à distance. Le parcours inclura confirmation et rappels, ainsi qu'un système de paiement sécurisé.

Pour les consultations à distance, l'option d'intégrer une visioconférence permettra d'envoyer, après paiement et confirmation, un lien sécurisé. Un espace documentaire pourra centraliser consentements et fiches pratiques si nécessaire.

Me Contacter

N'hésitez pas à me contacter pour toute opportunité ou collaboration